搜索
首页
资讯中心
中心公告
中心动态
行业信息
行情简报
规则制度
交易规则
交收规则
业务办法
法律法规
交易业务
挂牌交易指引
客户服务
入市指引
交收指引
仓储物流
检测机构
银行签约
监管公司
帮助中心
常见问题
文档下载
软件下载
关于我们
公司简介
联系我们
首页
/
资讯中心
/
中心公告
中心公告
中心动态
行业信息
行情简报
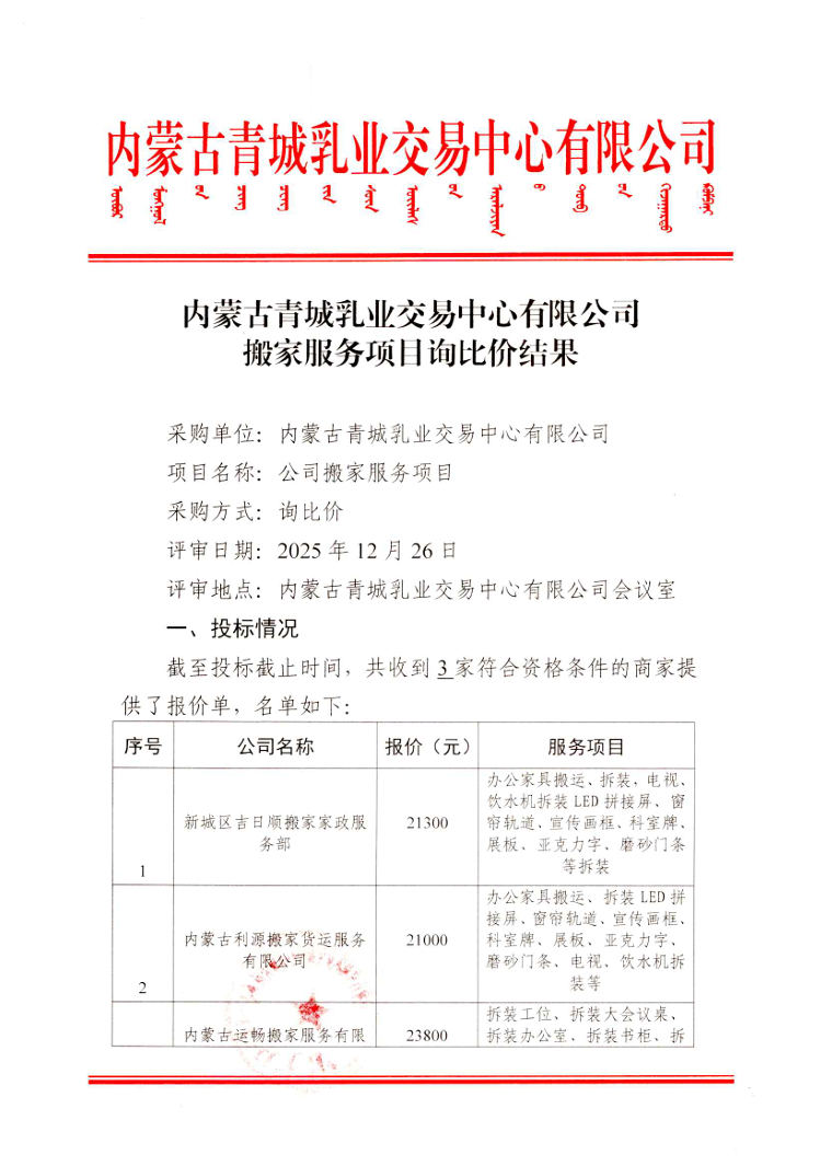
内蒙古青城乳业交易中心有限公司搬家服务项目询比价结果
来源:本地
发表时间:2026-01-14
浏览量:156